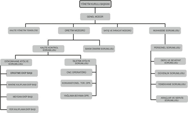
Berk Döküm A.Ş. - GDS Döküm Gaziantep - İdari Şema

BERK DÖKÜM

SANAYİ A.Ş.

Organizasyon Şeması